X

生产、采购、质量、技术、设备绩效考核表,打印出来!

2025-12-01 栏目: 百仕瑞视角 查看(317)

制造总监-绩效考核表

生产部长-绩效考核表

采购部长-绩效考核表

质量部长-绩效考核表

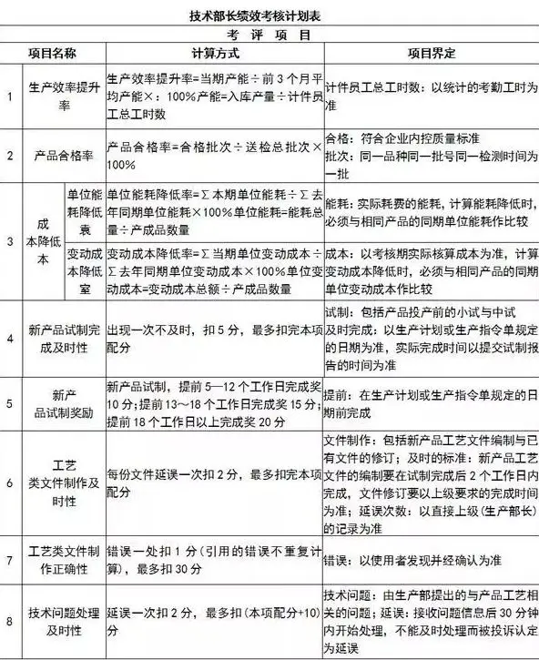
技术部长-绩效考核表

设备部长-绩效考核表

咨询

系统解决方案

  • 百仕瑞制造

    制造业管理专家(内训+咨询)

    从一线主管培养、高技能人才队伍建设,到制造业岗位建模及学习体系搭建,专注于制造型企业人才培养与绩效提升个性化解决方案。

  • 睿选优课

    企业一站式培训平台(公开课)

    “9大模块,3大层级”,行业+职位全覆盖,理论+实战全囊括,让老板省心、员工称心的学习平台。

  • 瑞制咨询

    精益企业系统方案供应商(深度咨询)

    转为制造型企业提供“本土化”兼具“国际化”的可实施咨询思路和解决方案,注重项目失效、财务收益和人才培养。

  • 睿邻

    领导力品牌(内训)

    帮助学员胜任岗位要求并不断挖掘个人成长潜力,专注自主课程版权和定制化项目的新锐领导力品牌。

留言

我猜您现在可能存在如下疑问:

你们能做什么?需要多少钱?需要多久?

我需要做什么?需要提供什么材料?售后服务怎么样?

联系吧
电话:400-921-0939
如遇占线或暂未接听请拨:18221036324